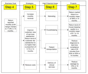
Figure-7.12-Enterprise-Improvement-Plan-EIP-for-a-Hospital-768×645